Carpet roll animation V3

  • February 28, 2022
  • 195 Downloads
  • 2 Likes
  • Blender 2.9x
  • Render: EEVEE
  • Creator: Seeblend
  • License: CC-BY
You must be logged in to download.

Description:

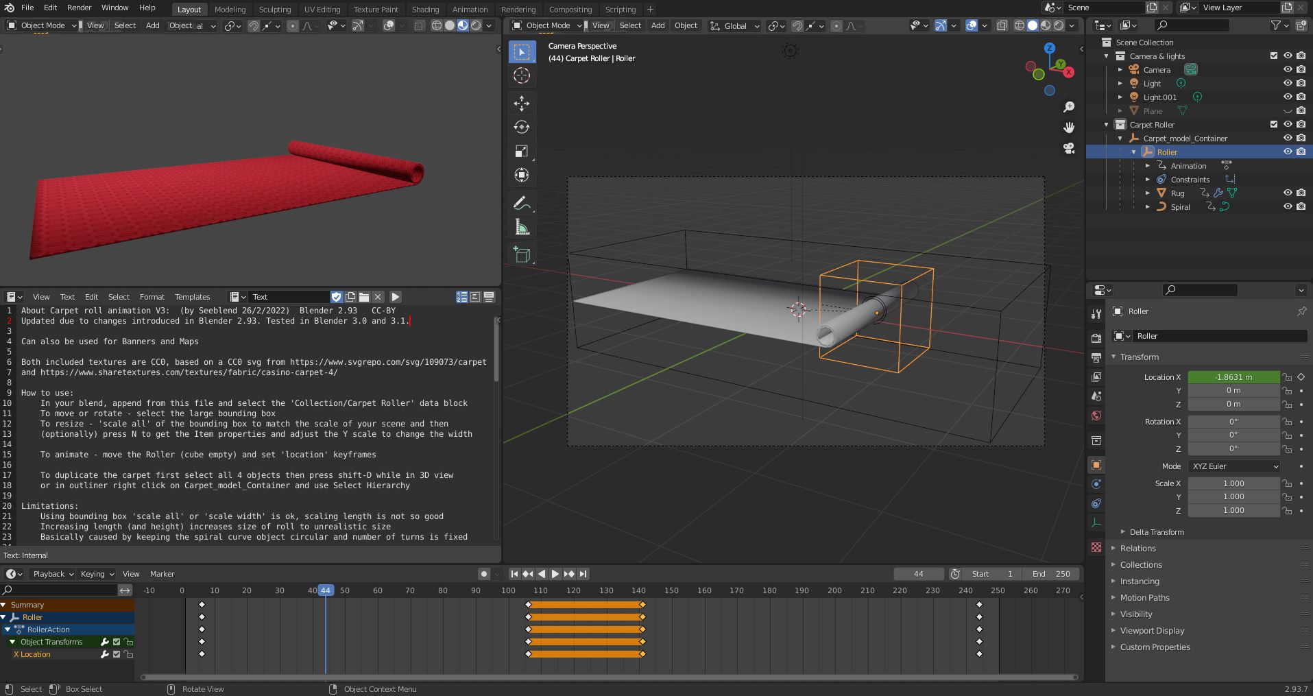
About Carpet roll animation V3: (by Seeblend 26/2/2022) Blender 2.93 CC-BY

Updated due to changes introduced in Blender 2.93. Tested in Blender 3.0 and 3.1.

This replaces version 2 (https://www.blendswap.com/blend/25117)

Added a new texture, both included textures are CC0. Note this model can also be used for Banners and Maps

The blend file has a description on how the model was built.

The model is based on a carpet about 6m long by 2.5 m wide and rolls up into a roll about 0.5m tall. It can be scaled and the width changed, and length with some cavets on length versus height changes (need to keep the roll visually circular).

How to use:
In your blend, append from this file and select the 'Collection/Carpet Roller' data block.

  1. To move or rotate - select the large bounding box
  2. To resize - 'scale all' of the bounding box to match the scale of your scene and then (optionally) press N to get the Item properties and adjust the Y scale to change the width
  3. To animate - move the Roller (cube empty) and set 'location' keyframes

Comments:

There are no comments yet, log in to add one and start a discussion. Make someone feel good today!