Cinema 4D Minty

  • January 04, 2017
  • 792 Downloads
  • 4 Likes
  • Blender 2.7x
  • Render: Cycles
  • Creator: RipleyVonD
  • License: CC-0
You must be logged in to download.

Description:

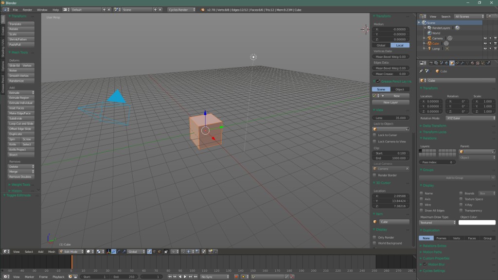
This is a theme for Blender with Cinema 4D's UI color scheme. Its aimed at artists transitioning from Cinema 4D to Blender and looking for the same color scheme I found was easy on the eyes. It hasn't been thoroughly tested.

P.S. Viewport colors are fixed (partially) and included instructions for creating a C4D material matcap.

NOTE Grid size is set manually.

Comments:

  • Shonanqn profile picture
    Shonanqn

    how install?

    Edited October 02, 2017
  • RipleyVonD profile picture
    RipleyVonD

    The quickest way is finding a Youtube tutorial showing how. I can also make an image explaining how but they are displayed smaller for some reason.

    Written December 14, 2017
  • RipleyVonD profile picture
    RipleyVonD

    1 Starting on the top left corner file menu: Click "File"

    2 Dropdown menu: Click "User Preferences"

    3 On user preferences window: Click tab "Themes"

    4 On bottom of user preferences window Themes tab: Click button "Install Theme..."

    5 After clicking "install Theme..." look for the .xml file I included in my zip.

    6 Click "Install Theme" button on the top right.

    Thanks ^_' b Good luck!

    Edited December 29, 2017
  • Abhijith profile picture
    Abhijith

    Thanks. Just what i was looking for

    Edited March 09, 2018
  • jactahiti profile picture
    jactahiti

    Hello, This theme is right for Mac ? Thanks

    Written July 04, 2018
  • RipleyVonD profile picture
    RipleyVonD

    I haven't had the opportunity to test on Mac only Windows.

    Written July 12, 2018
  • DARKxSOLDIER225 profile picture
    DARKxSOLDIER225

    Please make a new version of this for blender 3.5 and please make the theme accurate to cinema 4d r17 color theme etc

    Written April 15, 2023
  • neratina profile picture
    neratina

    I remember testing different setups when moving from one program to another and at some point I came across cinema 4d cracked during my experiments, I only used it briefly to understand the interface and color schemes, what stood out was how intuitive some layouts felt, it gave me ideas for customizing Blender themes so the transition between tools would be more comfortable.

    Written October 03, 2025
  • bardonms profile picture
    bardonms

    Я недавно посетил lordfilmlive.com удобный сайт с большим выбором фильмов и сериалов. Интерфейс понятный и простой, так что легко найти интересный контент по жанрам. Видео быстро загружаются, и просмотр проходит без задержек. Отличный ресурс для киноманов!

    Written February 25, 2026