Easy Read - Theme

  • October 20, 2016
  • 234 Downloads
  • 2 Likes
  • Blender 2.7x
  • Render: Blender Internal
  • Creator: F3Spirit
  • License: CC-0
You must be logged in to download.

Description:

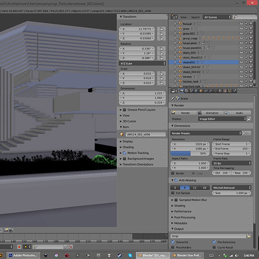
The standard Blender 2.78 Theme with slight changes for readability.

Working long hours in Blender, i needed a UI that is as explicit as i can make it to not get tired. Colour should be used minimal so work gets distracted by the UI colours as little as possible. A goal was to build on the standard UI so it is easy to pick up and familiar. And the standard UI already is a good starting poin for a mid-gray UI in my opinion.

  • panelbars are a bit lighter then panels (to tell them apart easier)

  • activated options, sliders, tabs are blue (to see activated options in a glimpse)

  • scrollbars pop-out slightly more (to see the position in a long list at a glance)

  • very sharp blacks and whites are softened (to get less noise)

Used on Blender v2.78

Easy Read v02 - Good for technical work (very clear, more obtrusive)

Easy Eyes v01 - Good for colouring and design work (unobtrusive, less clear)

Comments:

  • Ted3d profile picture
    Ted3d

    Thanks again !!

    Edited November 19, 2016
  • F3Spirit profile picture
    F3Spirit

    You welcome :)

    Written June 21, 2017