Page Curl Tool

  • January 28, 2016
  • 769 Downloads
  • 7 Likes
  • Blender 2.7x
  • Render: Cycles
  • Creator: nyxzimus
  • License: CC-BY
You must be logged in to download.

Description:

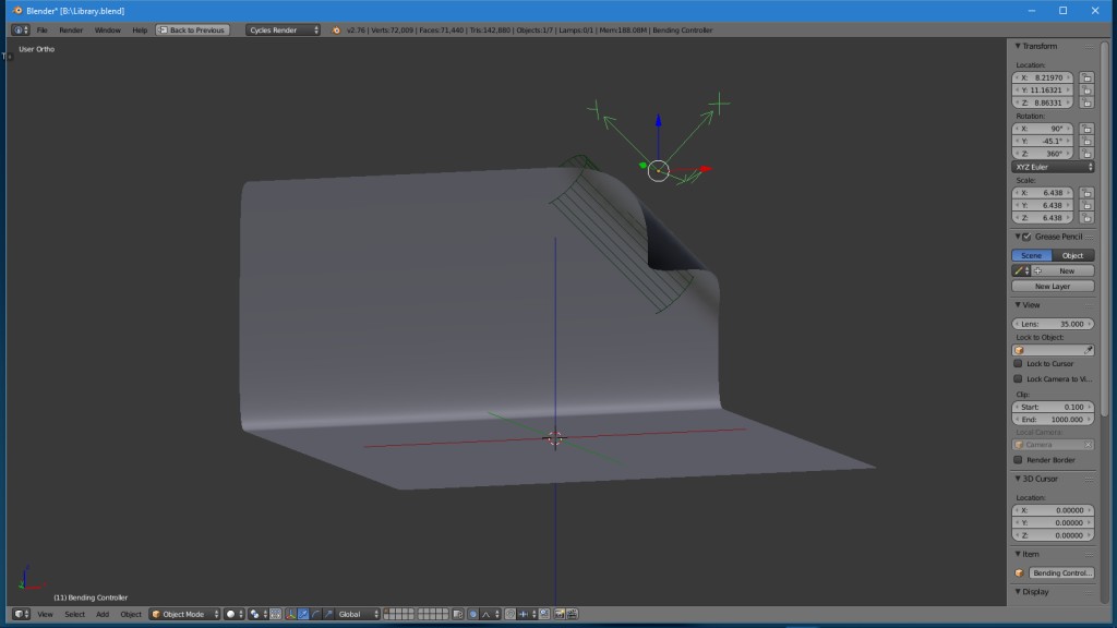
Allows you to easily create page curl looks. Great for animations or stills.

Comments:

  • CaptainRex profile picture
    CaptainRex

    Works good except if you go to far the page curls back in on it's self. But other then that if works awesome!

    Cheers, Rex

    Written January 30, 2016
  • nyxzimus profile picture
    nyxzimus

    Increasing the size of the bending controller helps this. The mesh is only deformed to the size of the lattice. Still far from perfection but can be tweaked. Thank you for the feedback.

    Edited January 30, 2016
  • Mpc46 profile picture
    Mpc46

    Good!

    Written July 15, 2021
  • Saint profile picture
    Saint

    Whether you’re working with CSV files or plain text lists, formatting consistency is essential. Toolsping removes the complexity by automating conversions in seconds. Integrating comma separator into daily tasks helps maintain accuracy, improves workflow efficiency, and allows users to focus on analysis instead of formatting issues.

    Written December 13, 2025